10 Channel, GNSS GPS Locked 10 MHz Frequency Standard Featuring Low Noise with Dual Time Base
NR9000 OG-Kronos1-OG
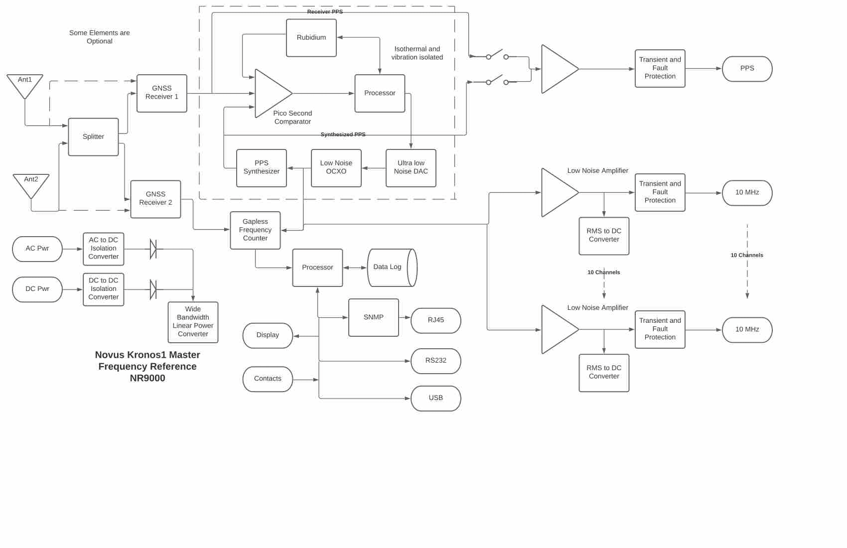
The 184 channel GNSS receiver provides critical timing information that is highly processed to minimize reference jitter and noise. The receiver supports. GPS L1C/A L2C, GLO L1OF L2OF, GAL E1B/C E5b, BDS B1I B2I, QZSS L1C/A L1S L2C, SBAS L1C/A. To assure the integrity of the reference, a separate GNSS receiver is used as an independent time base for an internal gapless frequency counter to monitor the master reference.
A real time continuous calculation of Allan Deviation is performed and is likely the best indicator of reference health one could have. Data logging allows the user to review timing performance on any day from a performance log that is more than a year deep. Alerts can be established to detect a variation from Allan Deviation standard performance.
To further enhance stability, the timing control network and reference are vibration and thermally-isolated. The timing loop operates with a 40 psec resolution to enhance process control. Power supplies include wide bandwidth linear regulators to eliminate ripple noise from the amplifiers. Amplifiers are further isolated with individual passive filters and the amplifiers have over 100 dB of 60 Hz rejection. Every element of the design is focused on stability and noise reduction.
Low Phase noise clean-up OCXO
Continuous Allan Deviation calculation
Dual Time base provides real-time reference monitoring
Data logging for two years of performance data
10 channels of 10 MHz 13 dBm sine wave
SNMP reports complete status
Allan Deviation < E-13
Rackmount or Benchtop
NTP option
Monitoring of all internal critical circuitry
Statistical analysis of reference performance
Also available with Rubidium holdover NR9000 ROG
Phase Noise
10Hz -130
100Hz -145
1K -155
10K -160
Brand : Novus SKU :NR9000-OG











